21点在线
“兼具高亮度和高效率的量子点发光二极管”成果
入选2019年度“中国光学十大进展”

3月20日,2019年度“中国光学十大进展”评选结果出炉,21点在线
申怀彬教授、李林松教授、杜祖亮教授团队与中国科学技术大学张振宇教授团队的合作成果“兼具高亮度和高效率的量子点发光二极管”入选基础研究类十大进展。
评委会给出的入选理由是:河南大学申怀彬教授、李林松教授、杜祖亮教授团队与中国科学技术大学张振宇教授团队合作,通过设计合成新型核壳结构量子点,研发了兼具高亮度、高效率和长寿命红绿蓝三基色QLED器件,其中多项性能指标创世界记录,该研究结果有望加速推进QLED在高亮高效显示和照明领域应用的进程。
20世纪90年代氮化镓基高亮度蓝光LED的突破,开启了LED照明和显示的新时代(三位日本科学家因此贡献获得了2014年诺贝尔物理学奖)。基于半导体量子点的QLED,由于具有更好的单色性、色彩饱和度和较低的制备成本等优点,在显示和照明领域展现出广阔的应用前景。经过近几年的快速发展,其发光亮度、外量子效率(EQE)和寿命等主要性能指标都得到了大幅度提升。但在以往的工作中,器件存在高亮度时效率太低、高效率下亮度太低的矛盾。如何使器件在高亮度的同时保持高效率、且具有长寿命和高稳定性,是QLED领域亟待解决的难题,也是制约其在显示和照明领域应用的关键技术瓶颈。
造成上述“鱼与熊掌不可兼得”困境的主要原因在于,通常QLED发光层中量子点价带能级较深,与空穴传输层不匹配,导致空穴注入效率过低,与电子注入不平衡。针对这一难题,研究团队从发光层量子点的设计入手,基于“低温成核、高温长壳”的技术,合成了荧光量子产率高、稳定性强的硒阴离子贯穿的CdSe/ZnSe新型核壳结构量子点(图1)。这类高质量核壳结构量子点作为发光层,能改善与传输层能级的匹配,有效降低空穴注入势垒,提高载流子的注入效率,克服以往QLED中由于空穴注入不足、电子注入过多所引起的一系列问题,从而大幅度提升器件整体性能。

图1 CdSe/ZnSe核壳结构量子点球差电镜和元素分布
基于这种新结构体系,研究团队获得的红绿蓝三色QLED器件的最高亮度和外量子效率,分别达到356,000 cd/m2、614,000 cd/m2、62,600 cd/m2和21.6%、22.9%、8.05%,其红、绿两色的亮度和效率以及蓝色的亮度都是目前国际上的最高记录(图2)。该工作突破了以往QLED在高亮度下低效率、高效率下低亮度的关键难题,首次实现了兼具高亮度高效率的红绿蓝三基色QLED器件。

图2 红绿蓝三色QLED器件性能
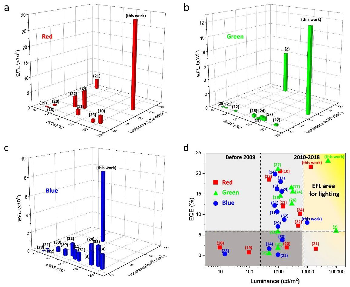
为了更精确地描述新型QLED的发光特性,研究团队引入了一个新概念——“有效亮度(EFL)”,定义为峰值EQE与其相对应发光强度的乘积。图3是本工作三色QLED的EFL与文献已报道工作的比较,可以看到,绿色器件的EFL提高了一倍,红蓝两色有近量级的提升。而且,从照明对亮度和效率的要求来看,本工作得到的三色QLED都已超过了相应的阈值。

图3 红绿蓝三色QLED“有效亮度”(EFL)与已有工作比较
器件的稳定性(寿命)是制约其应用的另一个关键因素。该工作研发的新型QLED器件在寿命方面也表现出色,红色和绿色QLED器件的寿命达到1.6×106 h以上,蓝色的寿命达到7000 h以上,其中绿色和蓝色器件的寿命也是目前的世界最长纪录。
这些研究结果以及所建立的器件模型,不仅在原理上展示了QLED在高亮高效显示与照明领域应用的可能性,也为未来QLED的材料体系设计和器件结构优化提供了新思路。
相关研究成果以Visible quantum dot light-emitting diodes with simultaneous high brightness and efficiency为题发表在Nature Photonics, 2019, 13, 192–197上(全文链接://doi.org/10.1038/s41566 -019-0364-z)。河南大学杜祖亮教授、李林松教授和中国科技大学张振宇教授为共同通讯作者。该论文第一作者申怀彬教授2019年获得国家自然科学金优秀青年基金项目资助。
“中国光学十大进展”是由中国光学学会主办的《中国激光》杂志社发起,每年评选一次。参选的成果来自全国各大高校及中科院各个研究机构,在基础研究和应用研究中分别选择10项代表国内光学领域最重要的前沿研究成果授奖。该评选活动自2005年发起以来,由于成果本身突出的学术水平,以及评审专家的严格公正,该奖项被学术界广泛认可。
2019年度“中国光学十大进展”(第十五届)评选,经过首轮推荐、初评、终评三个环节,最终20项优秀的光学成果从110项研究进展中脱颖而出而入选(基础研究类与应用研究类各10项)。评选委员会由48位光学与光子学领域的专家组成,综合考虑候选成果的学术价值和应用价值,从候选成果中初评30项进入终评,并以无记名投票方式产生最终获奖成果。
科学网链接://news.sciencenet.cn/htmlnews/2020/3/437223.shtm。
附:2019中国光学十大进展(基础研究类)获奖目录
北京大学:微腔表面对称破缺诱导非线性光学(Nature Photonics, 13, 21–24 (2019))
深圳大学:近场光学旋涡中的光学斯格明子结构(Nature Physics, 15, 650–654 (2019))
浙江大学:首个三维光学拓扑绝缘体(Nature, 565, 622–626 (2019))
华中科技大学:高效稳定非铅卤化物双钙钛矿暖白光(Nature, 563, 541–545 (2018))
河南大学:兼具高亮度和高效率的量子点发光二极管(Nature Photonics, 13, 192-197 (2019))
复旦大学:双层三碘化铬中由层间反铁磁诱导的非互易二次谐波(Nature, 572, 497–512 (2018)
中科院上海光机所:首次利用台式化高重频飞秒激光器驱动千特斯拉强磁场自组织放大(Physical Review Letters, 121, 255002 (2018))
中山大学:关键量子信息器件——“三高”量子纠缠光源研究(Nature Nanotechnology, 14, 586–593 (2019))
西安交通大学:压缩超快时间光谱成像术创造超快成像新纪录(Physical review letters, 122, 193904 (2019))
南京大学:光的波粒二象性的可控量子叠加(Nature Photonics, 13, 872–877 (2019))